Ethical AI 

We are now entering an era where anyone will be able to train their own AI - to become entrepreneurs in AI

A message-oriented application development environment (MOADE) is a tool that will be used by users as a framework to develop their own applications that will run on a MOADE operating system - to expose users to a human AI model - MOADEfy - where humans will serve humans through AI.

Follow the timeline below for more information

2025
BusinesSite - no more websites...


23 November 2025 Your Complete Online Business Operating System. “Businesses no longer need websites. They need BusinesSites – fully operational online businesses powered by Odoo.” This platform allows any company in South Africa (or globally) to register online, select the exact Odoo modules they need, and choose shared or dedicated voice virtual assistants — all while one designated “Host Company” manages every tenant from a single Odoo instance. Coming soon at businessite.online...
2025
MOADEfy Seminars...


25 September 2025 MOADEfy leverages native language voice commands to democratize access to AI services, particularly for under-served communities in South Africa and beyond, by enabling users to interact with technology in their mother tongues... University Seminars on Integrating Computer Science and Engineering Students in Real-Time Human-AI Collaboration for Safe, Accessible, and Scalable Digital Solutions - loading soon... Starting at UCT...
2025
NextSmartCity...


24 September 2025 New and exciting project loading... https://nextsmartcity.online
2025
ColourCraft Auto...


21 September 2025 https://colourcraftauto.online - Android App loading...
2025
eHemp Voice Interface...


9 September 2025 https://ehemp.online - voice driven interface alpha access released for the core team - and followers.
2025
eHemp.online...


20 August 2025 https://ehemp.online - foundation laid - will be creating access to provide voice driven registration using your native language - for advocates, land owners, growers, producers, manufactures, investors and consumers.
2025
Activate the YOUTH...
 
 


19 August 2025 Africa has the most YOUTH in the world - time to activate them - give them access in the production of their FUTURE...
2025
SchoolLMS SABC Channel Africa...


3 August 2025 You can catch up on the interview we had with SABC channel Africa radio station at https://www.youtube.com/live/1Pcud7oIBNQ?t=8616s
2025
SchoolLMS Android Demo releasing...


18 July 2025 We have worked on a digital learning and training platform that will support anyone from their early education throughout their stages until their work or entrepreneural skills continuous improvement. We are now targeting to package and distribute with our own bespoke hardware that will eliminate the need for internet - to be able to work offline and sync via bluetooth or wifi in any learning space - school or home or under a tree. Demo android app to be released at https://schoollms.online...
2025
AutoPartSpaza loading...


28 June 2025 Loading your automotive parts suppliers at your fingertips... Any part deliver to you... Anywhere...  
2025
SchoolLMS offline...


23 June 2025 Loading true e-learning offline with LAN WIFI/Bluetooth sync and paperless complete handwritten assessments in a classroom or under a tree...  
2025
BioChemical Light Computing...


23 June 2025 The future of computing will be powered by light through biochemistry and complete direct solar energy (no batteries even at night)... designed by MOADEfy...  
2025
MOADEV with Grok...


19 June 2025... You can now follow (at https://x.com/moadefy) and participate in our MOADE Operating System development with Grok at https://grok.com/share/bGVnYWN5_786db88a-08cc-421d-bd06-ee789c021586...  
2025
Sharing is caring...


23 May 2025... Beginning to share... All that has been done since 1995 at https://github.com/moadefy...  
2025
Pre-Booking Discounts  App loading...


23 May 2025... Pre-Booking Discounts App loading... All service providers in search for a digital marketplace and digital customers can register at https://nyayozetu.online/pre-booking-discounts...  
2025
iSpaza App loading...


23 May 2025... i-Spaza POS App loading at https://i-spaza.online...  
2024
#NATIVEnvoy - back to origins...


28 November 2024... Coming soon... All native artists in music, film, fashion, etc, will have a digital platform to manage, market and trade their projects direct to their followers...  
2024
#Pre-Booking Discounts loading...


22 November 2024... Coming soon... All services will be available with pre-booking discounts... such as beauty services, gardening service, etc...  
2024
#I-SPAZA loading...


22 November 2024... Coming soon... You will be shopping your way - for anything from your local tuckshop...  
2024
#moadENERGY...


22 November 2024... Knowledge isn't power until it's applied... DALE CARNEGIE... 
2024
#moadETERNITY revealed...


18 October 2024... The day... Time was RESET... Humanity made SUPERNATURAL... 
2024
#moadEYES durban...


21 August 2024... Where there sea is warm most of the time... 
2024
#moadENDURE crucible moments...


19 August 2024... Where there are no RISKS... There are no GAINS... 
2024
#moadESTABLISHER modise makhetha...


15 August 2024... A computer scientist from the tender age of 15 in 1995... 
2024
#moadELATE truth...


13 August 2024... African leadership vacuum exposed...  
2024
#moadEMOTION young...


1 August 2024... Human access granted at - https://schoolos.online... 
2024
#humanAI sustainability...


30 July 2024... 2 days to go live - https://schoolos.online... 1st August 2024 - 12 midday...
2024
#moadELATED qualities...


29 July 2024... New World Order - Your needs are not priority... Your wants are daily news...
2024
#schoolOS human access...


27 July 2024... Human access for a purposeful productive society (4apps) at https://schoolos.online in 5 days...
2024
#moadENDURE pain...


26 July 2024... It is written in nature... Nothing worth having comes easy...
2024
#moadERECT divine...


25 July 2024... When you share knowledge freely... You will be rewarded beyond time...
2024
#moadEXCEED challenges...


24 July 2024... Your lifetime amounts to a single day...
2024
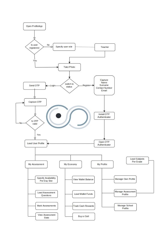
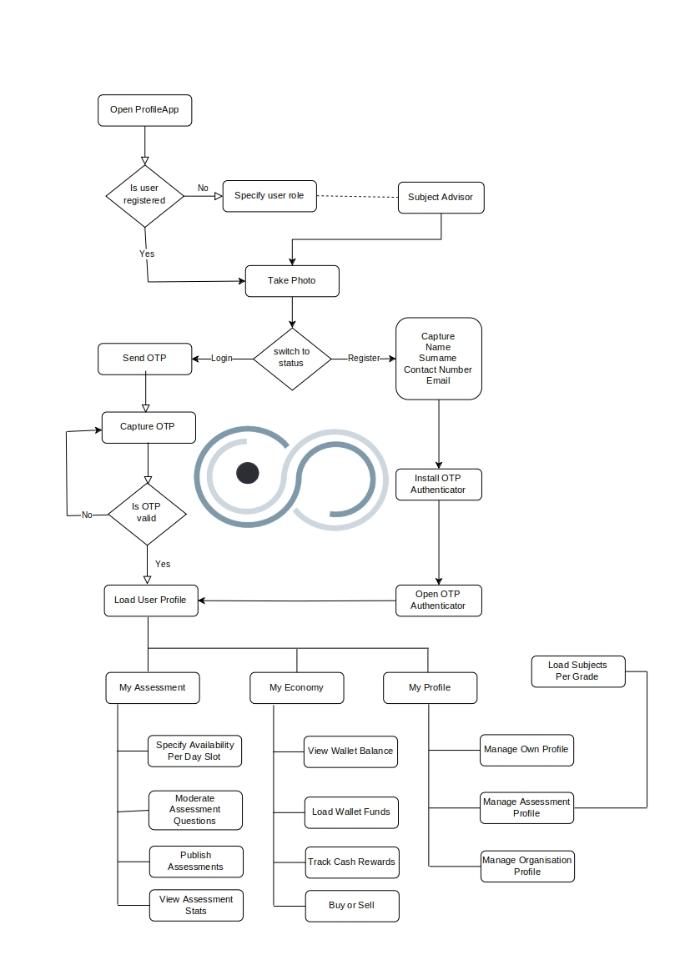
#schoolOS subject advisor...


23 July 2024... schoolOS subject advisor - loading at  https://schoolos.online...
2024
#schoolOS teacher...


23 July 2024... schoolOS teacher - loading at  https://schoolos.online...
2024
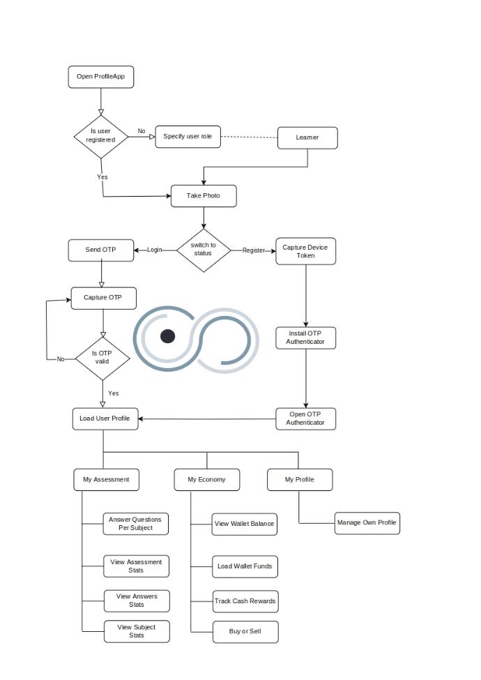
#schoolOS learner...


23 July 2024... schoolOS learner - loading at  https://schoolos.online...
2024
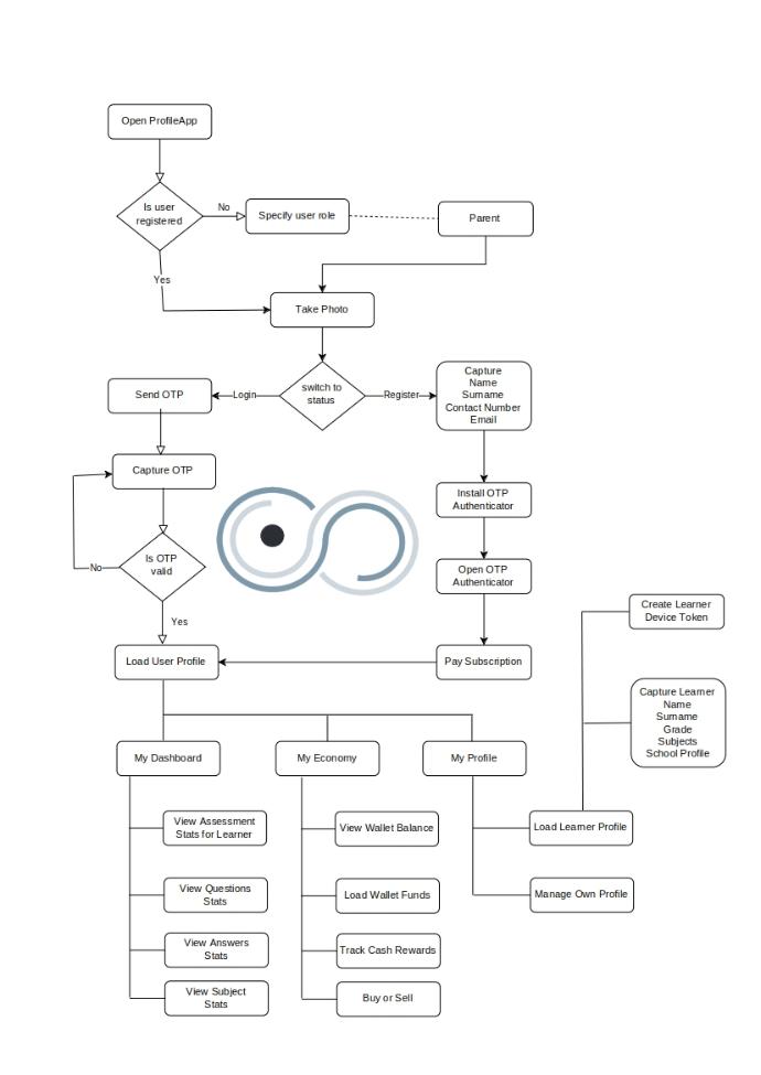
#schoolOS parent...


23 July 2024... schoolOS parent - loading at  https://schoolos.online...
2024
#moadENDURANCE countdown...


21 July 2024... Your path to sustainability loading... 10 days to go...  https://schoolos.online...
2024
#moadENDLESS desire...


21 July 2024... All you need is sustainability... Coming soon in 10 days at https://schoolos.online...
2024
#moadEMIT signs...


16 July 2024... The unknown is unseen, unheard, untold...
2024
#moadEAGLES invitation...


11 July 2024... 20 days to the launch of our bespoke digital assessment only school at https://schoolos.online...
2024
#moadEXPAND capacity...


4 July 2024... You always need support to deliver on your tasks...
2024
#moadEXAM diversity...


1 July 2024... For mental peace... Accept and learn from what you never wished for...
2024
#moadEXPLORE integration...


30 June 2024... Your body demands you to explore...
2024
#moadEFFECT impact...


29 June 2024... Your inspiration must reflect your true identity...
2024
#moadEXCITE heartbeat...


28 June 2024... All pain is mean't to keep you alive...
2024
#moadEVOLVE team building...


27 June 2024... A lifetime problem is sustainability... You solve this problem with your young today...
2024
#moadESCAPADE limitless...


7 June 2024... When your dreams decide to be real... The sky is not the limit...
2024
#moadENLIGHTEN yourself...


6 June 2024... Now your time to live anywhere in the universe... Is imminent...
2024
#moadEMERGENCY warning...


6 June 2024... More AI safety issues...
2024
#moadELUDE imposters...


5 June 2024... My passion as a computer scientist is to make computing our collaboration tool where we continue to share our humanity - without prejudice to our identities, beliefs and culture...

This post is revealing my deep concerns about AI. The proponents of AI are making it mimic all our abilities - while the main goal for our humanity is to sustain all - not to erase or cancel anyone... 

We need a public forum where we will collaborate to maintain our total control of the use of AI as a tool not our new competitor...
2024
#moadEXCLAIM emotion...


5 June 2024... Though you will be judged alone... Your life is for the benefit of all...
2024
#moadESTEEMED journey...


4 June 2024... Like it or not, you are going through your destiny...
2024
#moadENDLESS demands...


3 June 2024... It takes miracles to sustain you...
2024
#moadEXPLORE anomalies...


2 June 2024... Just as some trees hibernate... Your mind needs an expedition...
2024
#moadEDGE legitimacy...


1 June 2024... What is your edge for power..?
2024
#moadEXPLAIN puzzles...


31 May 2024... You will definitely see all your mysteries...
2024
#moadENJOY news...


30 May 2024... Your new today is always brighter...
2024
#moadELECT right...


29 May 2024... The majority agrees in the wrong...
2024
#moadEXHALE safety...


28 May 2024... Your shelter has never been a building... It has always been what you believe...
2024
#moadEARN favour...


27 May 2024... If you are not growing each day... You are dying slowly...
2024
#moadEMANCIPATE identity...


26 May 2024... Your true African test... Are you African or human..?
2024
#moadENVIRONMENT keep up...


25 May 2024... You have all you need to survive... All your help is within you...
2024
#moadEXPIRE fear...


24 May 2024... Your life journey is not about where you started... On every free day, focus on your destination...
2024
#moadEYES sharing...


23 May 2024... Your money and mind fighting to control you... Follow money to be mindless... A strong mind becomes moneyless... Who must win...
2024
#SAAIA invitation...


22 May 2024... You are invited to take part in shaping the present and future impact of AI from South Africa to the World... To take action click the "Become a member" button at the following link below;
https://www.saaiassociation.co.za
2024
#moadEMOTION heartless...


22 May 2024... Who is the first to draw the shape of your heart... Exposed you to your first reaction to heartbreak...
2024
#moadENCAVE fate...


21 May 2024... No pain no gain gives you only two choices... Hold on no matter how hard... Or give up it is not mean't for you...
2024
#moadENTRENCH team...


21 May 2024... Are you a natural born coder..? I have 30 years of skill to transfer...
2024
#moadENTICE number 1...


21 May 2024... Guess where is this place with this African legend..? Clue the numbers two and seven...
2024
#moadEQUALIZE existence...


20 May 2024... You may have all knowledge of the universe... Seeking knowledge of self is the greatest... Who are you..?
2024
#moadENDEAVOUR heaven...


19 May 2024... You see sunrise and sunset... Yet all your years are still less than a day...
2024
#MOADEVICE100 schoolOS pre-order...
 
 


19 May 2024... 15000 MOADEVICE100 and schoolOS subscriptions at https://nyayozetu.online... 
2024
#schoolOS preamble
 
 


19 May 2024... For A Purposeful Productive Society... Launch countdown at https://schoolos.online
2024
#MOADEVICE100 preamble...
 
 


19 May 2024... We are human... 
2024
#moadEPOCH resting...


18 May 2024... Your most valuable material possession... Dead or alive... Your body... 
2024
#moadEASY day...


17 May 2024... You experience four free seasons a year... You celebrate one free birthday... Today, thank goodness, its free day... 
2024
#moadEMPTY replenished...


16 May 2024... It takes water to quench your thirst... Passion to fulfill your desires... 
2024
#moadEFFECTIVE failures...


15 May 2024... Your life has crossed many rivers... Which rivers have you crossed without getting wet... 
2024
#moadEDIT ideas...


14 May 2024... Your mind is an open field... You choose the ideas you want to grow... 
2024
#moadESCAPE uncertainty...


13 May 2024... You are in one of these two states all the time... In HEAVEN or HELL... A bad time in heaven is a trial... A good time in hell is too good to be true... 
2024
#moadENTOURAGE lifetime...


13 May 2024... All your time is for today... 
2024
#moadENTERPRISE spiritual...


12 May 2024... You need to meet your soul... 
2024
#moadEMPIRICAL saved...


11 May 2024... Let your love kill you... 
2024
#moadEVIL Godspeed...


10 May 2024... When you find peace... War starts knocking... 
2024
#schoolOS countdown...


9 May 2024... 83 days to go... 
2024
#MOADEVICE100 humanity...


9 May 2024... We are human... 
2024
#moadENTAILS cooperation...


8 May 2024... Your failure to share, keeps you unsatisfied...
2024
#moadECLIPSE comfort...


7 May 2024... Your home is where your heart is...
2024
#moadENROUTE universe...


6 May 2024... While you breath, traveling must be number one...
2024
#moadEXPLORE odyssey...


5 May 2024... Your new and improved today... Space dreams...
2024
#moadEVIDENCE birthright...


4 May 2024... Your intelligence is not made... It is born... You are superior... Forever...
2024
#moadENEMY mind slavery...


4 May 2024... AI is not for your companionship... It is for your total mind control...
2024
#moadEMULSIFY living and existing...


4 May 2024... Can you measure your value...
2024
#moadEXPRESS foundations...


3 May 2024... If you could see the shadow of your maker...
2024
#moadefy KENNATUMI...


3 May 2024... Meet our digital graphics designer/architect at https://kennatumi.online...
2024
#moadEQUALIZE adventures...


2 May 2024... Strange how your treasures are hidden on mountains...
2024
#moadEAGER presence...


1 May 2024... In your darkest trying times... There is always a spark of light...
2024
#MOADEVICE100 style...


30 April 2024... Your cable not getting lost again... Pre-order discounts to be published at https://nyayozetu.online...
2024
#moadEVERYDAY today...


30 April 2024... When you work 10% and travel 90% of the time...
2024
#MOADEVICE100 uncovered...


29 April 2024... Pre-order discounts loading soon at https://nyayozetu.online...
2024
#MOADEVICE100 specs...


28 April 2024... Pre-order discounts loading soon at https://nyayozetu.online...
2024
#moadEMERGENT security...


25 April 2024... You arrive at a place where you see limitless...
2024
#moadENIGMA soul...


24 April 2024... Its time you look for direction from the sky... The soil has denounced your humanity...
2024
#moadENDANGERED humanity...


23 April 2024... Your new boss... Disguised to be your new digital companion...
2024
#moadECHO divinity...


23 April 2024... You might be alone... Yet you reach everyone, everywhere...
2024
#moadELEVATE targets...


22nd April 2024... All space is created for you... Learn to occupy it...
2024
#SchoolOfSustainability countdown...


22nd April 2024... Less than 100 days to the launch of https://schoolos.online
2024
#MOADEVICE 100 series...


22nd April 2024... MOADEVICE 100 series pre-order and launch loading... pouch powered by https://madamthamie.online
2024
#moadEXPEL illusions...


Your true freedom has no price...
2024
#moadESSENCE restless...


You are scientifically made from atoms... Spiritually from immortality...
2024
#moadEAT mercy...


A view from the sun... Looking at you...
2024
#moadENJOY views...


Your hope or despair...
2024
#moadENMITY family...


Our rivalry is proof... We are siblings...
2024
#moadEXIT boundaries...


You need a team, to see the universe...
2024
#moadEVENT predestination...


Your success or failure is not from your effort... You are incharge of neither...
2024
#moadEPISODE source...


A mosquito is your smallest hindrance... Your worst influencer, what you won't see or hear...
2024
#moadEPIPHANY reflection...


You will never see yourself the way we do...
2024
#moadESTIMATE cost...


In a day well spent... Do you spend time or money...
2024
#moadERRAND building...


Like it or not... Expect the unknown and unseen...
2024
#moadEMIT thoughts...


You make a lot of noise, when you keep silent ...
2024
#moadEMBODY power...


Who is greater... You or the universe...
2024
#moadEMBARK journey...


You have a lifetime... To learn about you...
2024
#moadEARN peace...


Down to earth... Where all your dreams will rest...
2024
#moadERASED vision...


What you see may not be what it is... What you see is within you...
2024
#moadENCOMPASS occupation...


Believe it or not... You are universal...
2024
#moadENDURE seasons...


No matter what your mind thinks... You are self sustaining...
2024
#moadEND fear...


Your heartbeat is why you breath... Your pain is a sign... You are alive...
2024
#moadEDGE silently...


Just like our sun, far from its siblings... You are your own challenge...
2024
#moadEXPEDITE deep...


Your life experience is supernatural...
2024
#NyayoZetu - Our footprints...
 
 

Our sole MOADE Solutions distributor... Loading the era of service and/or product investors for everyone... more info at https://nyayozetu.online
2024
#moadENVELOPE priceless...


No money can buy your purpose...
2024
#moadENVOY soul...


Earth is your spaceship... Your body your spacesuit...
2024
#moadEMPLOY attention...


Your emotions... Always remind you to learn...
2024
#moadENVY timeless...


Your consistent patience... Yields more patience...
2024
#moadENLARGE dreams...


Your trials and tribulations... Always empower you...
2024
#moadENROL wealth...


All that's mean't for you... Is always with you...
2024
#moadENSURE foundation...


Your legacy... Is forever in your blood...
2024
#moadEXCLAIMED predestination...


Your life experience... Is cast in stone...
2024
#moadEXTOL freedom...


Your lack of funding... Is funded...
2024
#moadECSTATIC day...


After every night... Forget yesterday and tomorrow... Focus on today...
2024
#moadERASE disbelieve...


Do you have to fail or succeed... To know what you believe...
2024
#moadEASE disappointment...


Expectations... Your man source of stress...
2024
#moadEMBLEM unique...


You have all the time in the world... To be you...
2024
#moadERA discern...


Blue Sky... Your only REAL view of the unknown...
2024
#moadEARTH home...


No matter where your mind takes you... You are always grounded on the soil...
2024
#moadEMERGE victorious...


Bit by bit... You will eventually... Surprise yourself...
2024
#moadEMBED desires...


Who is your greatest investor... Money or time...
2024
#moadENACT faith...


You wonder... Seeing is believing... Or believing is seeing...
2024
#moadEARFUL daemons...


Peace... The moment you get it... You lose it...
2024
#moadEMULATE self...


Each day... You are fighting to know yourself...
2024
#moadEVADE weakness...


Your effort is more visible... When your team delivers...
2024
#moadEDIFY intentions...


Did you desire to be... Who you are today...
2024
#moadEARMARK priorities...


Time does not exist... We exist...
2024
#moadENTERTAIN focus...


Money on the table... Attention is granted... Wisdom on the table... Attention is gone...
2024
#moadESTATE legacy...


What is priceless... Your life... Or your love...
2024
#moadEXISTENCE grounding...


Sad truth... Though together... Always on our own...
2024
#moadENERGY biogas...


Depends on your perception... Faeces or future power generator...
2024
#moadEXPERIENCE eternity...


A lifetime... Is a moment...
2024
#moadEXPECT reality...


When you have nothing to do or say... You are about to see everything...
2024
#moadENTICE hope...


Against all odds... Your growth will never fail...
2024
#moadEMBRACE identity...


You are personally a heart... professionally a mind... privately a soul...
2024
#moadENABLE life support...


Since each human is a project... Each human needs a project manager...
2024
#ethicalAI taking charge...


Power is never TAKEN... It is GIVEN...
2024
#moadEMPOWER patience...


It is never too late... Never too early... Always in God time...
2024
#moadEPIC people centered...


Your value... Depends on your impact to humanity... Not your pocket size...
2024
#moadENTREPRENEUR... concept sales...


#moadENTREPRENEUR step 1... find concept funder... before product or service production...
2024
#moadEMOTION team work...


It takes an ANT... To kill an ELAPHANT...
2024
#moadEXPENSE interest share...


IT is now free... IT costs are built into your annual interest on profit... #moadEXPENSE...
2024
#moadEMANCIPATE parenting...


Generational wealth... comes from kids learning their parents work...
2024
#humanAI human touch...


there is no better service... than a service with a realtime human touch... #humanAI...
2024
#moadEMOTION introspection...


#moadEMOTION I am... because you are... lets share the wealth...
2024
#ethicalAI cooperative sustainability...


#ethicalAI human needs are sustained through cooperative cost... not capital cost...
2024
#humanAI invest in humans...


Enough about LOYALTY rewards... Time for ROYALTY profit sharing...
2024
#moadECONOMICS user incentives...


In any project... Unless IT pays its users... IT is not necessary...
2024
#moadENGAGE digitization...


It is only after conducting your work manually... that you can introduce a computer to improve your work...
2024
#moadEMANCIPATE family tree...


history is not enough... if its not about your direct bloodline...
2024
#moadEMOTION memories...


How we forget to live up to our childhood memories... I regained my childhood passion for basketball...
2024
#moadENGAGE humility


African idiom... Siblings share the head of a bee... #humanAI... Cost sharing leads to profit sharing...
2024
#humanAI self love


#humanAI your WEAPON... defending your SELF-CONTROL...
2024
humanAI voice and touch


#moadefy_AI where there are NO KEYBOARDS... there is REAL SECURITY... humanAI... where human VOICE RULES... including human touch for the VOICELESS...
2024
Introducing humanAI


#moadefy_AI TRUE AI IS NOT DATA MINING...
2024
moadELATE base station designed

 
 
A preview of our moadELATE network base station - which can also serve the purpose of a digital STEM Lab for schools, MOADE operating system service center and/or our moadELATE micro internet service provider (iSPAZA)...
2024
#moadefy SUSTAINABLE SHARED GROWTH...


it is only when we share the cost of producing products or services... that we will sustainably share the profit thereof...
2023
moadEDU SchoolLMS brand upgrade

 
 

moadEDU and SchoolLMS commercial launch at the CPSI Conference - Cape Town, South Africa
2023
moadefy_MODEL 1.0


making IT facilitate team building - to enable the team to adopt IT tools that will optimize the delivery of tasks - for safe and compliant production targets

2022
School of Sustainability (SchoolOS) registered


The School of MOADE (SoMOADE) will be hosted by the SchoolOS through the virtual company school initiative - for company social investments (CSI) - see https://schoolos.online for more details.
2021
SchoolLMS launched

 
 

The official public basic education launch of SchoolLMS - powered by the Center for Public Service Innovation (CPSI) agency of the Department of Public Service Administration, South Africa.

2019
MOADE concept compiled


The formal description of MOADE for the core team is compiled

1995

 
 

MOADE Founder becomes a self taught programmer - using QBasic